Checklists have been used for years and years to help businesses and workers manage quality in their products and services, in any industry. But, with all the technology solutions, apps, and automated processes, are checklists still relevant? Read on to learn more or skip down to the bottom to go straight to our opinion.

First, let’s look at where the first checklist was known to have been created for use in a commercial capacity.
It was on October 30th, 1935, that the new Boeing Model 299 experienced a terrible crash. This top-of-the-line, state-of-the-art, sophisticated aircraft was being flown on display to the U.S. Army Air Corps. Shortly after takeoff, the plane nose-dived and crashed, killing two out of five crew members.

Upon further inspection, it was determined that there was no mechanical failure, and the flight crew simply forgot to perform one critical task (release the flight control gust locks). In summary, the plane was simply too complicated and had too many tasks to remember, even for an experienced pilot, co-pilot, and flight crew. The checklist was introduced and became a mandatory activity for all flights. They are still used by flight crew to this day.
This day would forever change the aviation industry and, to date, aircraft pilots and co-pilots still use checklists.

Today, it is widely known that certain industries (such as aviation and health care) continue the use of checklists as part of their day-to-day processes.
Surgical teams also use a Safe Surgery Checklist at three critical stages of a surgical procedure: before the induction of anesthesia, before skin incision, and before the patient leaves the operating room.
Now, I ask you, if you’re not a pilot, but you’re going on a flight, does it make you feel better or worse that the crew uses a checklist? If you’re not a surgeon but you need surgery, does it make you feel better or worse that the surgical team uses a checklist?
I kind of hope you answered yes to both those questions, I know I did.
In many industries, there is sometimes a stigma around the use of checklists, even when it is for the greater good (e.g., public safety). I’ve observed experienced tradespeople (as one example) scoff at checklists, citing the use of a checklist is for beginners, and not experienced individuals. I’ve heard comments like, “if they can’t remember the basics, they shouldn’t be doing that job.”

I think pride sometimes interferes with the certitude that humans are fallible. Simply put, we all make mistakes and it’s part of being human. Our ability to focus and complete tasks purely by memory can sometimes be affected by distractions – such as someone interrupting us in the middle of a job or task, not getting enough rest the previous night, or perhaps thinking about the person who cut you off in traffic that morning. The reasons change but the fact remains, humans of all ages and experience levels make mistakes.
But what if you’re not working in an industry where you are responsible for the safety or wellness of other human beings? Are checklists still relevant for you?
Let’s look at some random scenarios to get us thinking:
| Industry | Activity |
| Retail | Entering items in as a cashier. |
| Automotive Service | Performing vehicle maintenance or repair. |
| Shipping and Distribution | Online order fulfillment and delivery. |
| Production | Manufacturing products for shipment. |
Some of you may have said, “yes”, while some said, “no”, and some said, “maybe.” I agree with your right to have an opinion. 😀
Our opinion on checklists.
To answer the question (are checklists still relevant?), I think checklists are scenario-dependent and they shouldn’t “always” or “never” be used. It is about value, which is subjective. But, the point is, for each organization and situation, a decision can be made on whether a checklist would create value or not, and sometimes it may be a lengthy debate.
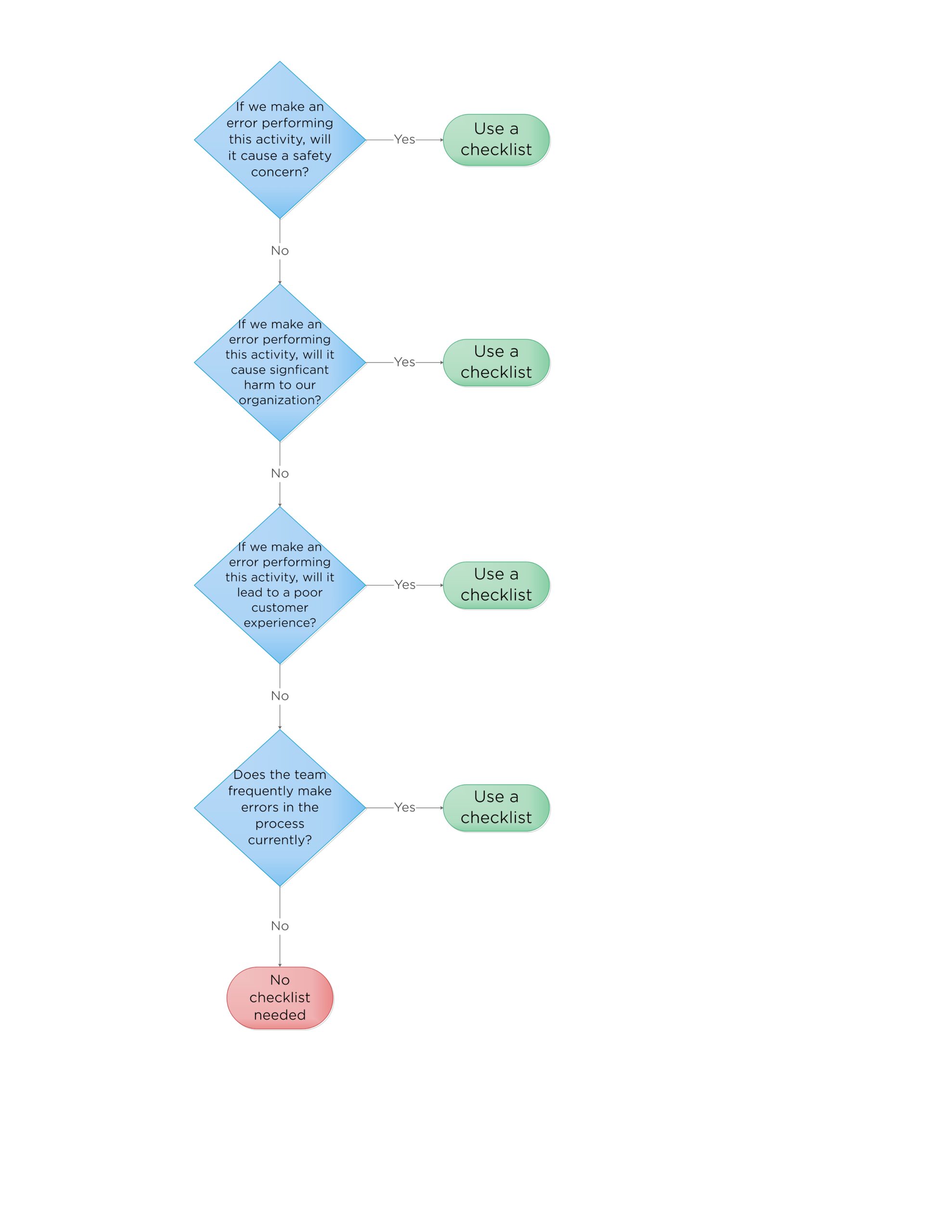
Here is my recommendation on a blueprint to use to help you decide whether a checklist is needed or not.

This flowchart is obviously not absolute as there are often other factors to consider. However, this can be used as a general guide for navigating the decision on whether or not to use a checklist.
If you decide that a checklist is needed, then you’ll need to decide how it will be implemented – is it paper or electronic? If it’s electronic, what format will be used? Will it be a digital form or can it be built right into the system (i.e., within an app)?


The format you choose to implement your checklist will depend on your situation and application, but if you do need a starting point for a paper or electronic format checklist, you can download our Microsoft Word checklist template here.
Do you have a story, situation, or experience on the use of a checklist that you would like to share? Are checklists still relevant in your industry or in your department? Feel free to leave a comment and begin a discussion.
Comprehend. Reimagine. Outperform.




